Unlock the Power of Financial Data with AI Agents

viaNexus Agentic Service Technology (vAST) is the groundbreaking platform that immediately enables AI-driven access for data partners and provides consumer customers with cutting-edge agentic methods to interact with financial data. vAST bridges the gap between raw financial data and intelligent, actionable insights.

Works with leading LLM providers

Google Gemini Gemini
Claude Claude
OpenAI ChatGPT

For viaNexus Consumer Customers

Access data like never before using advanced AI agentic methods. vAST provides state-of-the-art tools for intelligent data retrieval and custom agent development.

MCP (Model Context Protocol)

Advanced technique for data reasoning based on complex implementation of the viaNexus MCP service.

Financial Agent Service

Facilitates seamless, autonomous interaction and data exchange between different AI agents.

Custom Agents

Quickly build tailored AI agents for specific data tasks using our Open Source SDK.

For viaNexus Data Partners

Seamlessly integrate your data into the AI ecosystem. vAST allows data partners to immediately create AI access to their data, minimizing integration time and maximizing value.

Rapid Deployment

Instantly turn your data into an AI-ready resource.

Enhanced Data Value

Provide new, intelligent access pathways for consumers.

Secure Integration

Maintain control while opening up new data interaction methods.

Permissions & Entitlement

Provides secure and safe Agentic access to provider data.

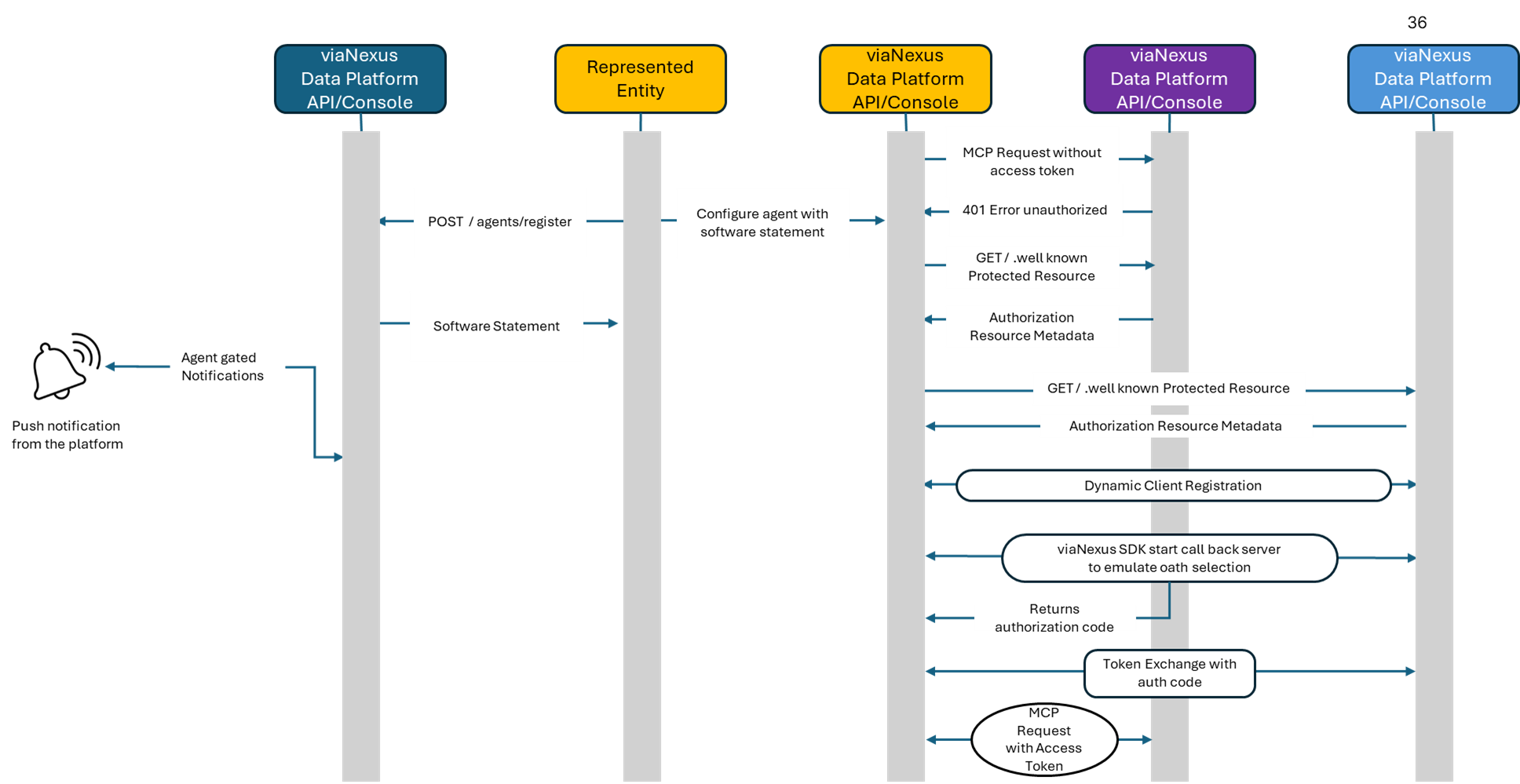
Extended OAuth

viaNexus eliminates the need for human involvement during the core Authentication and Authorization handshake, allowing the entire process to occur seamlessly during the transport of the protocol. This enables agents to securely and autonomously gain access to necessary resources.

Fine-Grained Permission Control

viaNexus implements a comprehensive, granular permission system tailored for agent-specific workflows:

  • What resources an agent can access
  • What actions it can perform
  • Under what conditions it can operate
vAST Architecture Overview

Build Your Future with the Open Source SDK

The vAST Open Source SDK is a robust toolkit that empowers developers to quickly build custom AI agents with MCP support, authentication handling, and agent communication protocols.

Multi-LLM Support

Works with OpenAI, Anthropic Claude, Google Gemini, and Microsoft Copilot with native streaming and session management.

Enhanced Security

Implements viaNexus's extended OAuth2 protocol for autonomous agent authentication and granular entitlement controls.

Agent-to-Agent Communication

Supports A2A protocols and ACP for sophisticated multi-agent workflows.

Small Language Models

Includes local SLM capabilities to reduce costs and prevent data leakage.

MCP Integration

Built around Model Context Protocol for real-time, entitlement-aware data flows.

Financial Agent Service

viaNexus's flagship autonomous AI solution for financial data interaction

Enabling conversational AI agents that perform sophisticated financial tasks through natural language. Unlike traditional dashboards, agents independently access data, process payments, and execute complex workflows without human intervention while maintaining enterprise-grade security.

Conversational Portfolio Analysis

Natural language chart generation and stock analysis

Dynamic Chart Creation

Real-time visualization through conversational commands

Automated Monitoring & Alerting

Intelligent portfolio tracking with customizable alerts

Multi-Platform Integration

Seamless connectivity with platforms like OpenBB

Currently deployed with OpenBB and Microsoft partnerships. Multi-layer architecture with agent orchestration, MCP integration, and financial reasoning capabilities.

Get Started Today

Ready to transform your data access? Contact our sales team or join our developer community.

This site is protected by reCAPTCHA and the Google Privacy Policy and Terms of Service apply.